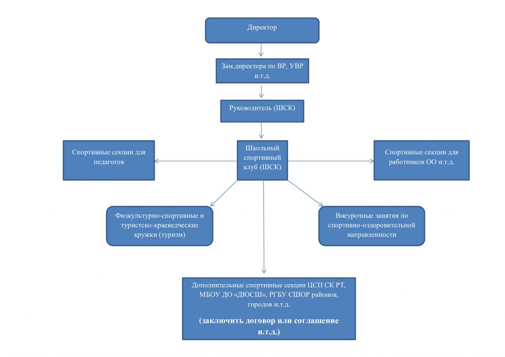
«Олчей-Кежик» Приказ об утверждении годового плана и расписания спортивных секций ШСКСкачать Информация о количестве секций ШСКСкачать Календарный план спортивно массовых мероприятийСкачать Мероприятия ГТОСкачать Отчет ШСК за сентябрь октябрьСкачать План работы ШСКСкачать План физкультурно-оздоровительных и массовых мероприятий по МБОУ СОШ №17Скачать Школьного Спортивного клуба ЕЩЕ ФОТО в ВК ШСК «ОЛЧЕЙ-КЕЖИК» ФУНКЦИИ ШКОЛЬНОГО СПОРТИВНОГО КЛУБА (ШСК) Права и обязанности физических организаторов классов и членов ШСКСкачать Положение о кружках и секцияхСкачать Приказ о создании ШСКСкачать Положение ШСК Олчей-КежикСкачать Положение о Совете ШСКСкачать Протокол о создании ШСКСкачать Устав ШСКСкачать Календарный план участия на муниципальных и региональных этапах спортивно-массовых мероприятийСкачать План основных мероприятий по МБОУ СОШ №17Скачать План ГТОСкачать Права и обязанности ШСКСкачать Выписка из реестра лицензийСкачать Структура ШСКСкачать ЕКП на 2024-2025 учебный годСкачать Межотраслевая программа развития школьного спорта в РТ на 2021-2024 гг.Скачать Постановление правительства №310 Региональная программа развития детско-юношеского спорта в Республике Тыва до 2030г.Скачать Распоряжение правительства №3894-р Концепция развития детско-юношеского спорта в РФ до 2030 годаСкачать